Protection Orders

Who Can Get a Protection Order?

In Washington State, anyone can ask the court for a protection order if they are experiencing:

  • Abuse or threats
  • Harassment or stalking
  • Sexual assault
  • Violence from a family or household member

You do not always need to have a specific relationship with the other person. The type of order depends on your situation.

Types of Protection Orders

Purple awareness ribbon symbolizing support for domestic violence survivors

Domestic Violence

For people harmed by a family or household member.

Falling dominoes stopped by a hand, symbolizing prevention or protection

Anti-Harassment

For harassment by someone you do not have a relationship with.

Teal awareness ribbon representing support and community awareness for sexual assault survivors

Sexual Assault

For victims of sexual assault.

Silver awareness ribbon representing support and community awareness for stalking and anti-harassment

Stalking

For repeated unwanted contact or surveillance.

Caregiver holding an older adult’s hand for support and assistance

Vulnerable Adult

For protection of vulnerable adults from abuse or neglect.

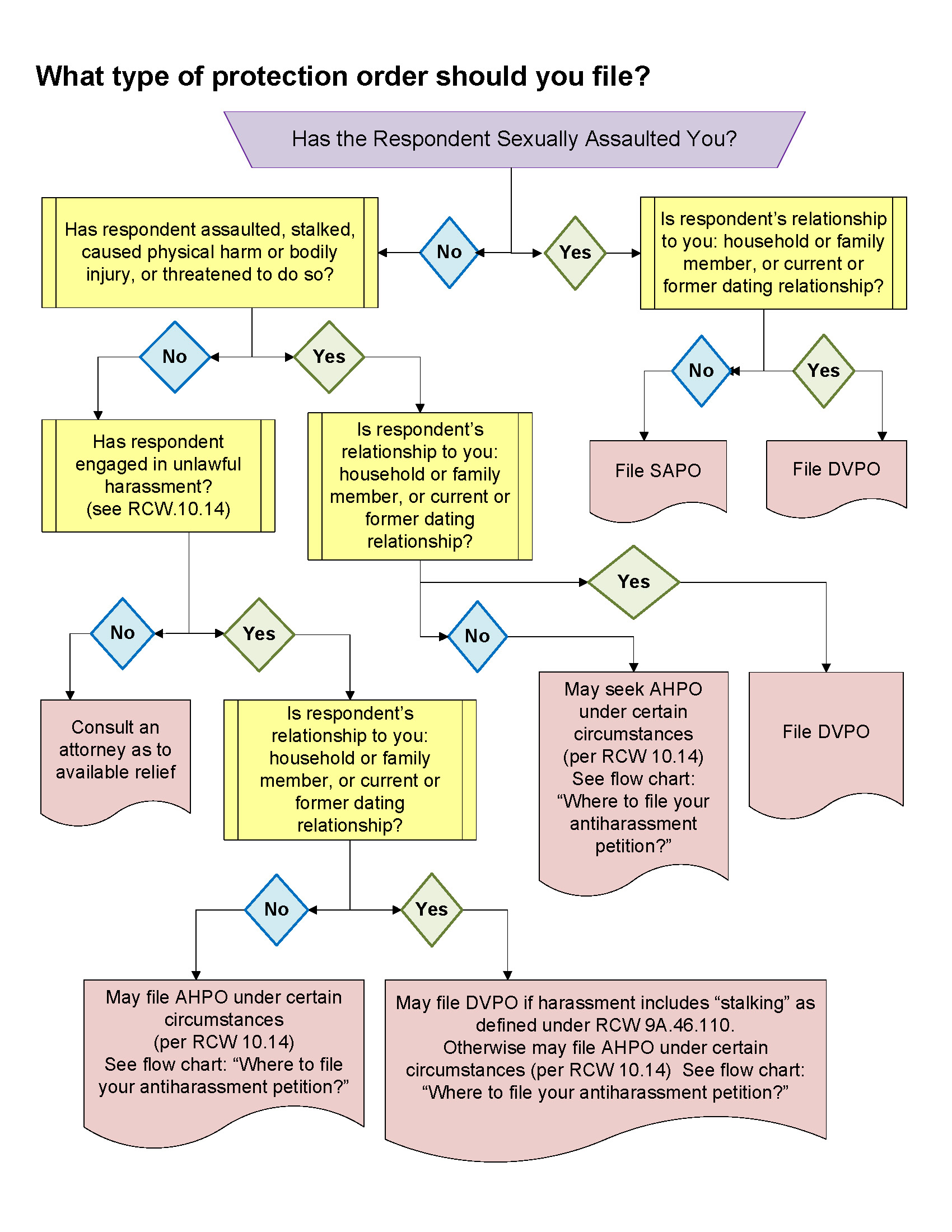
Which Order Should I File?

Not sure which protection order is right for you?
Use this quick guide or contact the Self-Help Legal Center for help.

Where Do I File?

You can file for a protection order in either District Court or Superior Court, depending on your situation.

Step by Step Process

  1. Complete the required court forms.
  2. File your forms with the Clerk’s Office (in Superior or District Court as applicable).
  3. A judge reviews your request.
  4. A temporary order may be issued.
  5. The other person is notified.
  6. A hearing is scheduled.
  7. The judge makes a final decision.
What You’ll Need
  • Name of the person you are filing against
  • Details about what happened
  • Any known address or contact information
  • Supporting documents (if available)

The Hope Card Program makes it easier for individuals with full/final civil protection orders to carry important details about their orders. The Hope Card Program offers wallet-sized, durable cards with the information law enforcement needs to verify a protection order if a violation occurs. Hope Cards are a simpler way to inform police, employers, schools, or landlords about your protection order and are free.

 👉 Request a Hope Card

What Happens After You File

After you file your petition, a judge will review your request.
If approved, a temporary protection order may be issued right away.

A hearing is usually scheduled within 14 days. At the hearing, the judge will decide whether to grant a final protection order.

If the Order is Violated

Call 911 Immediately